de Ștefan Oana Roxana, profesor discipline de specialitate „Turism și alimentație”
În cadrul Liceului Teoretic „Carmen Sylva” din Eforie Sud, procesul educațional capătă, uneori, forme care depășesc granițele clasice ale manualului. Un astfel de exemplu este firma de exercițiu Sylva Tour S.R.L., dezvoltată alături de elevii clasei a XI-a C, un proiect educațional care transformă teoria în experiență reală.
Înființată în cadrul rețelei naționale a firmelor de exercițiu ROCT, Sylva Tour funcționează asemenea unei agenții de turism reale, având ca domeniu principal activitățile agențiilor turistice, dar și servicii conexe precum organizarea de evenimente, rezervări sau promovare turistică.

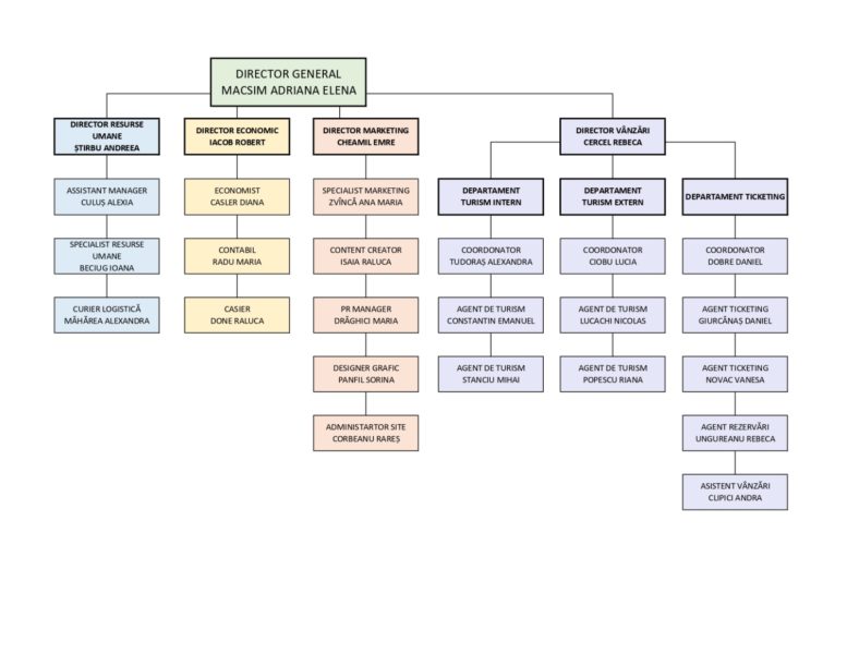
Ceea ce diferențiază acest proiect nu este doar structura sa, ci și modul în care elevii își asumă roluri clare și responsabilități bine definite. Organigrama firmei reflectă o echipă complexă: de la director general și departamente de marketing, resurse umane sau contabilitate, până la agenți de turism, specialiști în promovare și creatori de conținut . Fiecare elev contribuie activ la funcționarea firmei, iar această implicare dezvoltă nu doar competențe profesionale, ci și încredere și spirit de echipă.

Un moment important în activitatea firmei a fost participarea la evenimentul „Impactul intercultural asupra comunității și mediului economic”, organizat chiar în cadrul liceului. A fost o oportunitate valoroasă pentru elevi de a-și prezenta activitatea, de a interacționa și de a înțelege mai bine legătura dintre turism, cultură și economie.

În același timp, Sylva Tour își consolidează constant prezența în mediul online. Prin platforme precum TikTok, Instagram sau website-ul propriu, elevii creează conținut, realizează interviuri și promovează oferte turistice atât din România, cât și din străinătate. Această deschidere către mediul digital aduce un plus de autenticitate și adaptare la cerințele actuale ale pieței.

De la experiențe spectaculoase în natură, precum Cazanele Dunării, până la circuite culturale în Transilvania sau sejururi relaxante pe litoralul românesc și destinații internaționale precum Franța, fiecare ofertă realizată de elevi reflectă creativitatea, implicarea și capacitatea acestora de a construi produse turistice atractive și bine structurate. Vă invităm să descoperiți portofoliul ofertelor turistice pe site-ul nostru!

În prezent, echipa se pregătește pentru participarea la noi concursuri, demonstrând că munca, organizarea și pasiunea pot transforma un exercițiu didactic într-o experiență memorabilă.
Sylva Tour nu este doar o simulare a unei firme. Este un spațiu în care elevii învață să devină profesioniști, să comunice, să colaboreze și să creadă în propriile lor capacități, iar pentru un profesor, acesta este, poate, cel mai valoros rezultat!
Pentru mai multe informații și pentru a descoperi ofertele noastre turistice, vă invităm să scanați QR code-ul din cartea de vizită de mai jos.
